文章
  • 文章
搜索

欢迎访问陕西农垦集团朝邑农场有限公司官方网站!

首页 >> 新闻中心 >>企业公告 >> 朝邑农场2024年度财政衔接推进乡村振兴补助资金项目绩效评价结果公示
详细内容

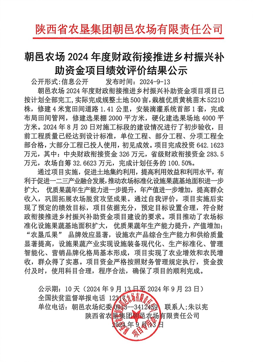
朝邑农场2024年度财政衔接推进乡村振兴补助资金项目绩效评价结果公示

时间:2024-09-13     【原创】   阅读

扫描全能王 2026-1-16 08.12_1.jpg

扫描全能王 2026-1-16 08.12_2.jpg



电话 :  0913-3412459      

邮箱 :  shanxicync@163.com

纪委邮箱 :  sxnkjtcyncjw@163.com      邮编 :  715102 

地址:  陕西省渭南市大荔县朝邑镇国营朝邑农场  




版权所有:陕西农垦集团朝邑农场有限责任公司

陕公网安备:61052302000185号    

备案号:陕ICP备16018156号-1

技术支持:杰商网





扫一扫

微信二维码

技术支持: 杰商网 | 管理登录
seo seo